

Es un lenguaje para la computación estadística, utilizado para el procesamiento de información y generación de modelos estadísticos. Entre las principales caractarísticas estan:
Licencia (GNU GPL) abierta y gratis
Creciente popularidad en ciencia de datos
Multipalataforma (UNIX, Windows, MacOS)
Ross Ihaka y Robert Gentieman (U.Auckland - Nueva Zelanda) 1993
Lenguaje multiparadigma
Codigo construido en C y Fortran
Gran comunidad muy activa
Mas de 7000 paquetes

En el siguiente enlace se pueden obtener los archivos para su
instalación : https://www.r-project.org/
Podemos usar este lenguaje utilizando una terminal o mediante la IDE RStudio, la cual integra un conjunto de herramientas que facilitan el uso R a los usuarios

Esta interfaz esta conformada por varias ventana como se muestra en la siguiente imagen

En los siguientes enlaces se pueden descargar los programas, dependiendo el sistema operativo :
A continuación se relacionan algunas ayudas para la iniciación
del lenguaje
Arreglo unidimensional de valores, caracteres o cadenas
x=c(1,2,3,4,5) #<<
x
## [1] 1 2 3 4 5
y=c("Muy regular", "Regular", "Bueno", "Muy bueno", "Excelente")
y
## [1] "Muy regular" "Regular" "Bueno" "Muy bueno" "Excelente"
Arreglo bidimensional de valores
x=1:9
m=matrix(x,nrow=3) #<<
m
## [,1] [,2] [,3]
## [1,] 1 4 7
## [2,] 2 5 8
## [3,] 3 6 9
Arreglos multimensionales de valores. En el siguiente ejemplo se representa un arreglo de 3 matrices 3x3 que conformarian en 3D un cubo de datos
x=1:9
y=10:18
z=19:27
mn=array(c(x,y),dim=c(3,3,3)) #<<
mn
## , , 1
##
## [,1] [,2] [,3]
## [1,] 1 4 7
## [2,] 2 5 8
## [3,] 3 6 9
##
## , , 2
##
## [,1] [,2] [,3]
## [1,] 10 13 16
## [2,] 11 14 17
## [3,] 12 15 18
##
## , , 3
##
## [,1] [,2] [,3]
## [1,] 1 4 7
## [2,] 2 5 8
## [3,] 3 6 9
Vector de variables categóricas, por lo general se utilizan para dividir una base en subgrupos
x=c("rojo", "verde", "azul")
y=rep(x, times=4)
x
## [1] "rojo" "verde" "azul"
y
## [1] "rojo" "verde" "azul" "rojo" "verde" "azul" "rojo" "verde" "azul"
## [10] "rojo" "verde" "azul"
Colección de objetos cada uno de tipos diferentes. El objeto de esta clase guarda valores en diferentes formatos.
En el siguiente ejemplo se construye un objeto h que contiene varios elementos dentro de si, todos relacionados con un histograma
h=hist(rnorm(100,25,10)) #<<
h$breaks
h$counts
h$density
h$mids
h$xname
h$equidist
Estructura de datos de dos dimensiones - filas y columnas - base de datos. En este caso se puede obtener un fila (data[1,] o una columna (data[,1], por separado o un elemento de la data directamente data[20,2].
data(iris) #<<
head(iris)
iris[1,]
iris[1,5]
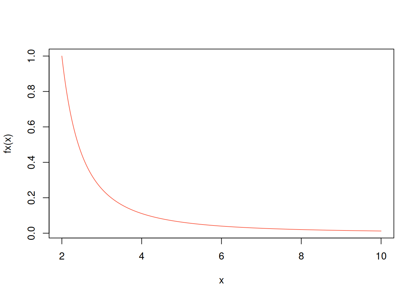
Para construir una función utilizamos la palabra function, entre parentesis los valores de entrada y entre corchetes la formula que conforma la función. Por ejemplo:
\[f(x)=\dfrac{1}{(x-1)^{2}} \]
fx=function(x){1/(x-1)^2} #<<
fx(100) # funcion evaluada en x=100
## [1] 0.0001020304
En este caso la función es evaluada dentro de un otra función en la construcción de un gráfico
x=seq(from=2,to=10, by=0.01) # genera secuencia de numeros entre 2 y 10 con paso 0.01
plot(x, fx(x), type="l", col=c10) # genera grafica

El siguiente ejemplo construye una función para la realización de un gráfico. En este caso los valores de entrada estan conformados por un vector de datos y un color
y=sample(1:6,100, replace = T) # generacion de datos
# funcion definida para la construccion de graficos
grafica=function(x,color){
barplot(x,
col=color, las=1)
grid()
}
z=table(y) # generacion de tabla de datos
grafica(z,c10) # evalua la funcion en los datos z y colo rojo

w=round(prop.table(z)*100,2) # genera datos y constuye tabla en porcentaje
grafica(w,c60) # evalua la funcion con w y color azul

Objeto para series de tiempo
Tasa de desempleo Colombia
## [1] "COLLRHUTTTTSTSAM"

| Aritméticos | Comparativos | Lógicos | |||
|---|---|---|---|---|---|
| + | adición | < | menor que | !x | NO lógico |
| - | substracción | > | mayor que | x & y | Y lógico |
| * | multiplicación | <= | menor o igual que | x | y |
| / | división | >= | mayor o igual que | x or y | O exclusivo |
| ^ | potencia | == | igual | ||
| %% | módulo | != | diferente de | ||
| %/% | división enteros |
El lenguaje R esta conformado por miles de paquetes o Packages construidos por investigadores en diversos temas y área del conocimiento
Al instalar inicialmente R contiene una serie de funciones listas para ser utiliadas las que llamamos -base con el que R funciona de manera adecuada para dar respuesta a problemas básicos, sin embargo en algunos casos es necesario instalar paquetes adicionales, los cuales iremos anunciando en la medida que sean necesario.
Para instalar un paquete lo podemos hacer de dos formas :
install.packages("ggplot2")